信息服务
首页» 信息服务» 学院动态» 学院成立学习教育宣讲团,深入贯彻中央八项规定精神
 

学院成立学习教育宣讲团,深入贯彻中央八项规定精神

来源:   作者:王静   发布日期:2025-04-09     浏览次数:

     

为深入学习贯彻中央八项规定精神,进一步加强作风建设,开云电子官方网站-登录入口于4月8日成立了深入贯彻中央八项规定精神学习教育宣讲团。此次宣讲团的成立,旨在通过系统的学习和广泛的宣传,推动中央八项规定精神在学院师生中落地生根,营造风清气正的校园环境。

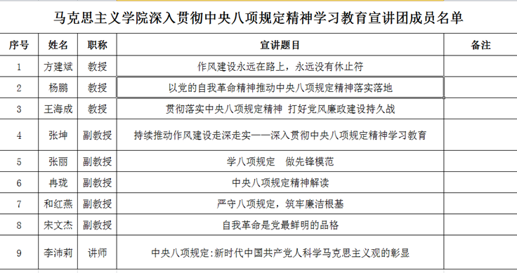
宣讲团9名成员均由学院具有高级职称或博士学位的骨干教师组成,对中央八项规定精神的内涵、要求以及在实际工作和生活中的贯彻落实有着深刻的理解。在接下来的工作中,宣讲团成员将深入到学院的各个党支部,向师生们详细解读中央八项规定精神的具体内容,分享在作风建设方面的先进经验和典型案例,引导师生们自觉遵守规定,抵制不良风气。

深入贯彻中央八项规定精神学习教育宣讲团的成立,是学院加强作风建设、深入开展学习教育的重要举措之一。通过此次活动,将进一步增强师生的政治意识、纪律意识和规矩意识,为学院的高质量发展提供坚强的作风保障,也为培养德智体美劳全面发展的社会主义建设者和接班人奠定坚实的基础。

image.png

编辑:王静

终审:闫德忠

image.png

开云电子官方网站-登录入口_开云(中国)

版权所有  开云电子官方网站-登录入口